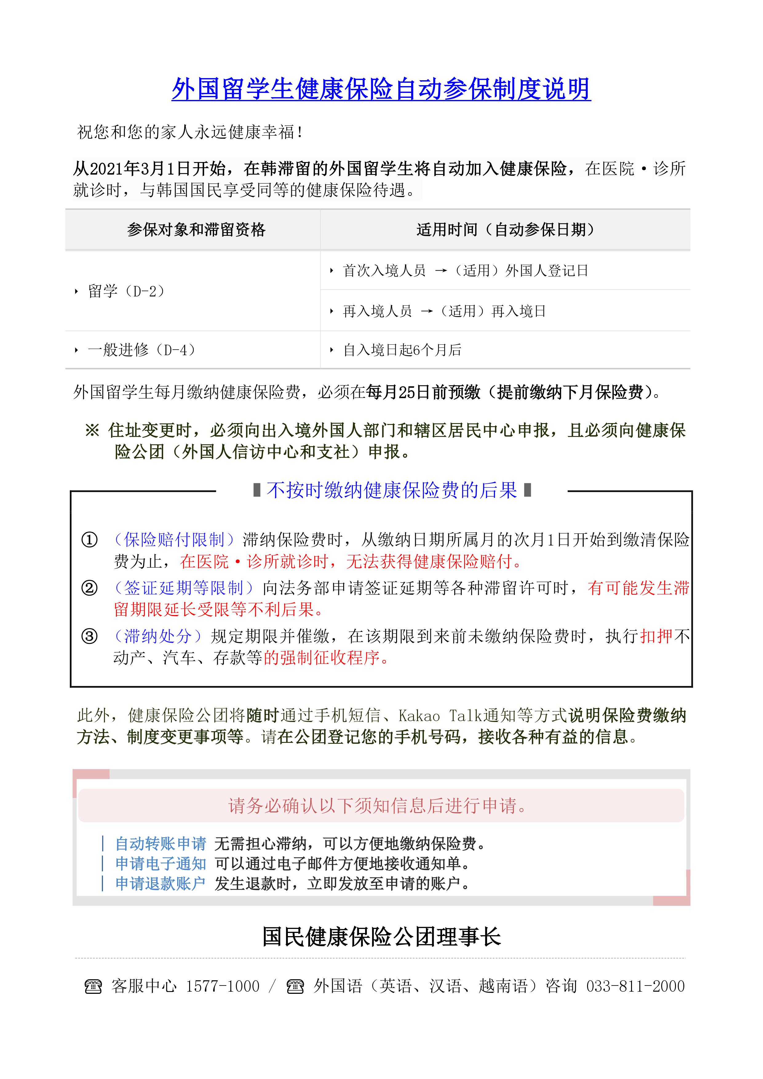
Notice(KLCE) 외국인 유학생 건강보험 당연가입 안내 첨부파일210218_외국인_유학생_건강보험_지역가입자_당연적용_시행안내배포용.h…(756.5K)홈페이지_접속_경로.hwp(507.0K) 건강보험공단 게시글 바로 가기 BUFS1970. 1. 1조회수9,011 교내기숙사 식권 구매 안내목록[교육부] PCR검사 및 자가격리…